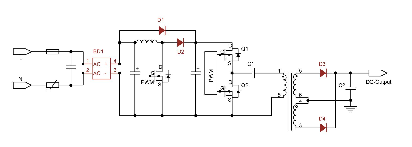
大功率电源适配器应用于电动助力车充电器、条记本电脑、LED电源、安防电源、工业装备辅助电源等;
电源接纳PFC+LLC架构,开关管接纳氮化镓+碳化硅二极管(FRD),相比古板MOS,电源的体积显著缩小。氮化镓
的加入,不但缩小了电源体积,还提高了电源效率。

桥堆BD1
|
Type |
Current |
Voltage |
Package |
Application |
VF@25℃ |
IR(uA)25℃ |
IR(mA)125℃ |
IFSM(A) |
Tj(℃) |
|
GBJ2508 |
25 |
800 |
GBJ |
200W |
1.1@25A |
5 |
0.5 |
160 |
-55 to +150 |
|
GBU2508 |
25 |
800 |
GBU |
180W |
1.1@25A |
2 |
0.5 |
300 |
-55 to +150 |
|
GBU2510 |
25 |
1000 |
GBU |
180W |
5 |
0.5 |
330 |
-55 to +150 |
旁路二极管-D1
|
Model |
Current |
Voltage |
Package |
VF@I25℃ |
VF@I125℃ |
Trr(ns) |
IR(uA)25℃ |
IR(mA)125℃ |
IFSM(A) |
Tj(℃) |
|
ES3JSP |
3 |
600 |
TO-277 |
35 |
5 |
0.1 |
90 |
-55 to +150 |
||
|
S3JB |
3 |
600 |
SMB |
/ |
10 |
0.2 |
160 |
-55 to +150 |
||
|
S3MC |
3 |
1000 |
SMC |
/ |
10 |
0.2 |
120 |
-55 to +150 |
PFC二极管-D2
|
Model |
Current |
Voltage |
Package |
VF@I25℃ |
VF@I125℃ |
Trr(ns) |
IR(uA)25℃ |
IR(mA)125℃ |
IFSM(A) |
Tj(℃) |
|
TSR6T600ACT |
6 |
600 |
TO-220AC |
13 |
1 |
0.03 |
80 |
-55 to +150 |
||
|
TSR6T650ACT |
6 |
650 |
TO-220AC |
13 |
1 |
0.03 |
80 |
-55 to +150 |
||
|
ES8HSP |
8 |
500 |
TO-277 |
35 |
5 |
0.1 |
90 |
-55 to +150 |
||
|
MURE860ACT |
8 |
600 |
TO-220AC |
35 |
5 |
0.25 |
85 |
-55 to +150 |
||
|
ES8JSP |
8 |
600 |
TO-277 |
35 |
5 |
0.1 |
90 |
-55 to +150 |
||
|
S8JSP |
8 |
600 |
TO-277 |
/ |
5 |
0.1 |
250 |
-55 to +150 |
||
|
TSR8T650ACT |
8 |
650 |
TO-220AC |
2.2@8A |
1.32@4A |
35 |
1 |
0.03 |
120 |
-55 to +150 |
|
ES8KSP |
8 |
800 |
TO-277 |
/ |
5 |
0.1 |
130 |
-55 to +150 |
肖特基二极管-D3 D4
|
Type |
Current |
Voltage |
Package |
VF @25℃ |
VF@125℃ |
IR(uA)25℃ |
IR(mA)125℃ |
IFSM(A) |
Tj(℃) |
|
TSR20L100CT/CTF |
20 |
100 |
TO-220/263/252/262/251 |
0.61@10A |
50 |
20 |
160 |
-65 to +150 |
|
|
TSR20V100CT/CTF |
20 |
100 |
TO-220/263/252/262/251 |
0.65@10A |
0.34@3A |
100 |
100 |
180 |
-65 to +150 |
|
TSP20L100SP |
20 |
100 |
TO-277 |
0.61@10A |
50 |
20 |
160 |
-65 to +150 |
|
|
TSR20S100CT/CTF |
20 |
100 |
TO-220/263/262 |
0.62@10A |
70 |
50 |
230 |
-65 to +150 |
|
|
TSP20V100D |
20 |
100 |
TO-252 |
0.44@10A |
0.40@3A |
20 |
5 |
220 |
-50 to +150 |
|
TSR20V100CTS |
20 |
100 |
TO-220AB |
0.65@10A |
0.34@3A |
100 |
100 |
180 |
-65 to +150 |
|
TSR20A100CT/CTF |
20 |
100 |
TO-220AB/TO-220F |
0.6@10A |
0.54@5A |
10 |
2 |
120 |
-65 to +150 |
|
TSR30L100CT/CTF |
30 |
100 |
TO-220/263/262 |
0.67@15A |
0.36@5A |
70 |
50 |
230 |
-65 to +150 |
|
TSP30L100D |
30 |
100 |
TO-252 |
0.48@15A |
20 |
10 |
230 |
-40 to +150 |
|
|
TSR40L100CT/CTF |
40 |
100 |
TO-220/263/262 |
0.66@20A |
0.38@6A |
90 |
10 |
280 |
-50 to +150 |
|
TSR40L100PT |
40 |
100 |
TO-3P |
0.66@20A |
0.38@6A |
90 |
10 |
320 |
-50 to +150 |
|
TSR40A100CT |
40 |
100 |
TO-220AB |
0.47@20A |
0.42@3A |
20 |
30 |
280 |
-65 to +150 |
|
TSR60L100CT/CTF |
60 |
100 |
TO-220/263/262 |
40 |
10 |
380 |
-65 to +150 |
||
|
TSR60L100PT |
60 |
100 |
TO-247S |
40 |
10 |
380 |
-65 to +150 |


盘问授权经销








